从焦虑到清晰,一个普通人的抗衰入门笔记

35岁,像一道分水岭。
不是眼角细纹,也不是肌肤暗沉——那些早就来了。
真正让我意识到“身体不一样了”的,是那种说不清道不明的机能滑坡:
早上醒来不再神清气爽,像没睡够;
下午三点准时犯困,咖啡都救不了;
熬夜一次,要花好几天才能缓过来;
代谢好像被按了暂停键,
稍不注意就浮肿、疲惫、怎么都“卸不掉”。
我开始慌了。
35+抗衰入门,到底该怎么选?
——
我遇到的第一个坑:以为抗衰就是“补”
和很多人一样,我的第一反应是:缺什么补什么。

这些成分的科学价值毋庸置疑。
但吃了一阵子,我发现一个问题:
我确实在“补”,但身体的“发动机”好像还是没劲儿。
后来我才明白,自己犯了一个认知误区。
抗衰光靠“补”不行,还得会“修”
——
2023年,《Cell》杂志将衰老标志更新为12大类——线粒体功能障碍、营养感知失调、细胞间通讯改变、基因组不稳定……这些标志相互关联,形成一个复杂的网络。因此,单一靶点的干预,很难全面应对系统性的衰老。而在这12大标志中,有一个被视作“核心枢纽”的,便是线粒体功能障碍。

线粒体,是身体里有个“发动机”,是每个细胞的能量工厂。我们吃的每一口饭、呼吸的每一口氧,都要通过线粒体转化成能量。
35岁之后,这个“发动机”开始悄悄老化:
1. ATP(三磷酸腺苷)产出下降 → 累、没劲、恢复慢
2. 代谢效率降低 → 糖分囤积、脂肪堆积
3. 氧化应激增加 → 加速衰老、细胞损伤

2024年《Cell》的一篇综述明确指出:线粒体功能障碍不仅是衰老标志之一,还会影响其他关键细胞过程,是连接多种衰老机制的核心节点。
意外发现的“中式修复方案”
——
正当我对着各种补剂成分纠结时,无意中刷到一篇学术研究。
2025年10月,一篇发表于国际权威期刊《Phytomedicine》(影响因子8.3,在植物药学领域属于顶刊级别)的论文,系统研究了青春宝抗衰老片的作用机制。
研究团队来自天津中医药大学,用的不是“经验之谈”,而是多组学联合分析——简单说,就是从基因到蛋白质再到代谢产物的全链条科学验证,相当于给药物做了一次“全身CT扫描”。
我虽然是外行,但几个核心发现让我眼前一亮:
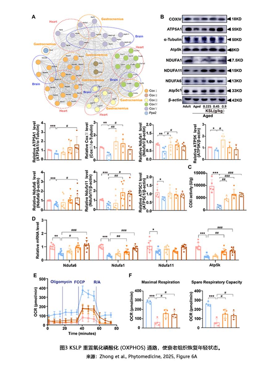
第一,精准作用于细胞的“能量工厂”
这项研究发现,抗衰老片能精准“修好”发动机里的一组关键零件——一个叫“复合物I”的能量生产装置,具体来说是修复了Ndufa1、Ndufa6、Ndufa11这几个核心部件。修复之后,心肌细胞的最大输出功率和备用动力都明显增强了。这意味着——不仅平时够用,遇到熬夜、压力大这种“爬坡”的时候,身体也能顶得住。

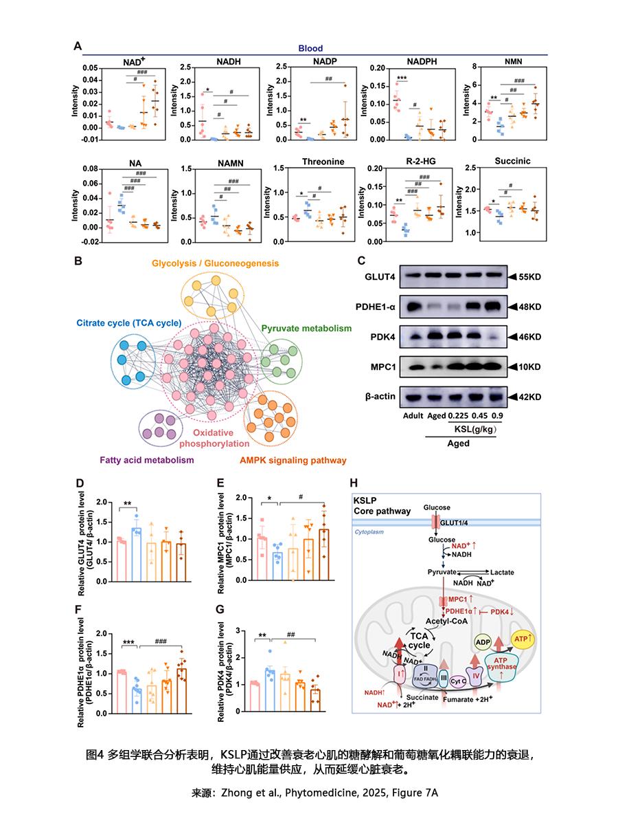
第二、打通了细胞的“能量供应链”
衰老细胞有个矛盾:吃进去的糖不少,但转化成能量的效率很低——糖酵解在干活,氧化环节却卡住了,结果糖分更容易变成脂肪堆起来,而不是变成力气用出去。
这项研究发现,抗衰老片修复了能量供应的“传送带”,糖分更多地转化成能量,而不是脂肪。这对心脏尤其重要,因为心肌需要持续稳定的能量供应,一刻不能停。

第三,提升抗衰分子NAD+水平
NAD+是细胞抗衰的核心分子,年轻时含量高,老了就断崖式下降。研究发现,抗衰老片能显著提升衰老小鼠体内的NAD+水平,同时恢复NMN的含量。
与NMN补充剂相比,两者方向一致但路径不同:NMN是直接补充NAD+的前体物质,属于“外源性补给”相当于给车加油;抗衰老片则是通过修复线粒体功能,让身体自己更高效地产生和利用NAD+相当于修发动机。

35+岁,修+补才是完整答案
——

使用建议:
1. 先打底,再补充:无论哪种症状,先用中式温和调理1-2个月,让身体适应后再加西式成分。
2. 按需选择,不盲目叠加:西式成分选1种最需要的即可,避免给身体造成负担。
3. 观察反应,循序渐进:服用期间注意身体反馈,如有不适及时调整。
4. 配合健康生活方式:早睡、均衡饮食、适度运动,才能让中西互补效果最大化。
写在最后
抗衰老,不是“等老了再补”,也不是“只补不修”。
两条路互补,抗衰才能走得更稳、更远。
(本文来源:日照新闻网。本网转发此文章,旨在为读者提供更多信息资讯,所涉内容不构成投资、消费建议。对文章事实有疑问,请与有关方核实或与本网联系。文章观点非本网观点,仅供读者参考。)




关于我们|版权声明| 违法和不良信息举报电话:010-84151598 | 网络敲诈和有偿删帖举报电话:010-84151598
Copyright © 2008-2024 by {当前域名}. all rights reserved



×